perjantai 22. toukokuuta 2009

Kuulokevahvistin projekti V 1.0a

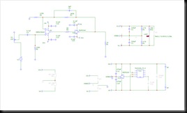
Tässä on nykyinen kytkentäkaavio.

Powerina tosin kaksipuoleinen 12V regulaattoreilla toteutettu kytkentä 1000uF konkilla.

Poweria piisaa. Eilen just mittasin 0.1% säröllä 0.512W ulos 32 ohm keino (gradon kuulokkeet) kuormaan.
Taajuus vaste leikattu noin 90Khz ringing poiston takia.
Suotokonkat 0.1uF IC:illä.

Patteri kykentä : Bufferi syöttää virtaa pseudo groundissa !. Pysyy jännite naulattuna.

-+3db 5hz – 70khz
+-0.1db 8Hz-40Khz särö 0.001 %

Patteri moodissa Low frequence feed 11mA quiescent current. Aika hyvä, kestää pari 9V ladattavaa pariviikkoa.
Verkko moodissa A luokassa (ei kuvassa, kytketään ylimääräiseen pinniin bufferiin) 50mA quiescent current

Kuvassa on useita poweri lähteitä. Ne on analysontia varten (microcap).

Koe1_a

Vähän käppyröitä:

koe1_v_out  koe1_i_RL  koe1_trailsplit_out  koe1_THD_20hz koe1_bandwidth

Samat käppyrät saatu myös osciloskoopilla protosta.

Ei kommentteja:

Lähetä kommentti